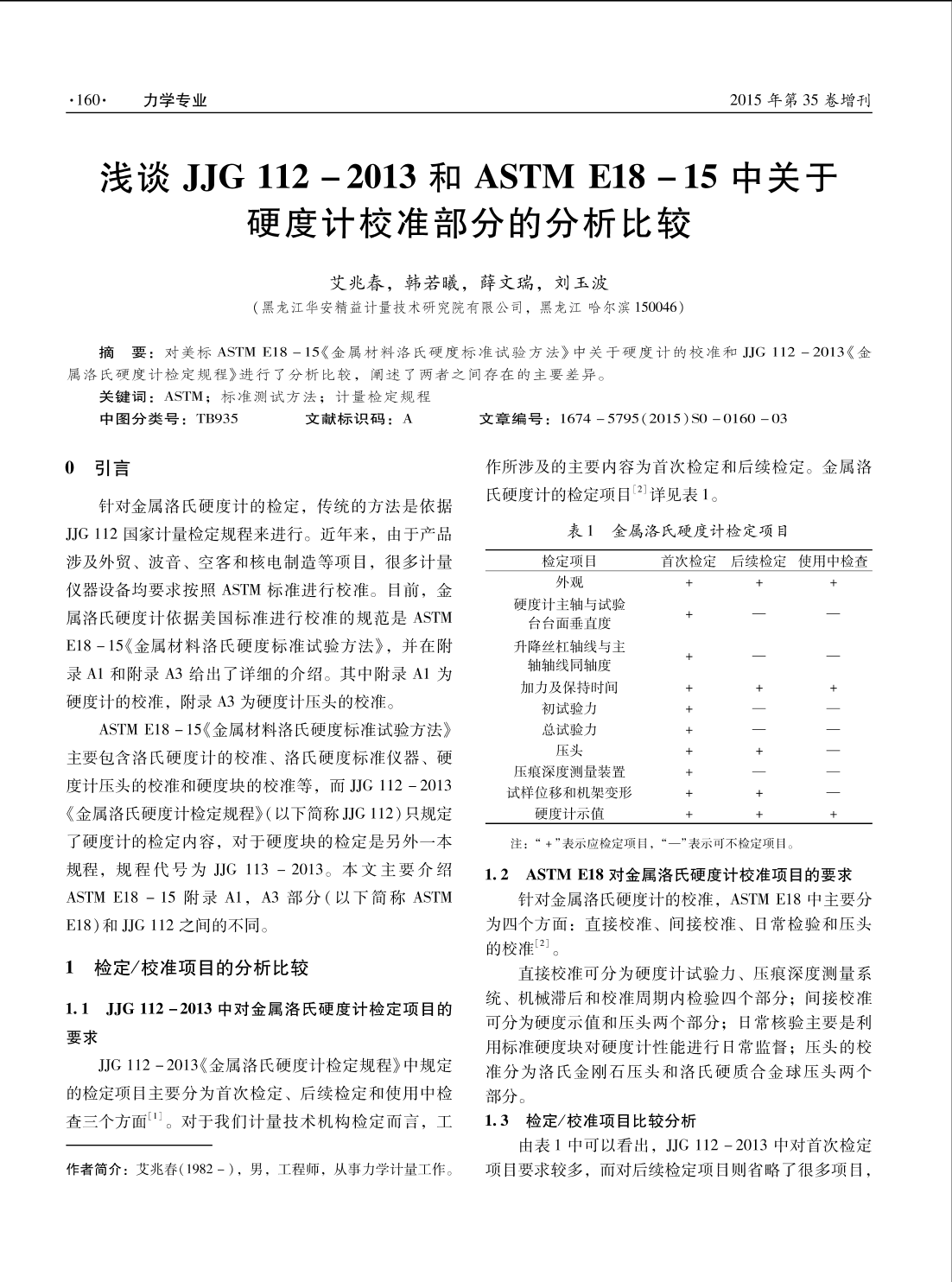
欢迎来到中国科协航空发动机产学联合体!
当前位置: 首页 >> 期刊详情
详情